我们提供安全,免费的手游软件下载!
国庆假期已然过去,读者们转头又投入到了正常的生活节奏之中,不知道这七天的假期有没有让你们过瘾。
虽然假期已过,但《永劫无间》的全新版本,还处于火热进行当中,其方方面面的全新内容,都在为这个年轻的竞技游戏提供鲜活的动力。无论是新角色还是新机制,新皮肤还是新活动,都会是玩家们津津乐道的内容。

要说新版本玩家最关心的,那一定是新角色崔三娘。
作为一名全新的角色,她极有可能会冲击现有环境下的团队体系,作为一个崭新的Carry位加入到当下的游戏对抗之中。毕竟,不管是颜值,还是实力,崔三娘都在平均值之上,其角色设计也是肉眼可见的出彩。试问,还有哪个角色的出场,自带真人剧集?显然,运营方同样对新角色给予了无限的期望。

说点实在的,新角色崔三娘足以冲击环境的理由很简单——超强的环境适应性。崔三娘攻守兼备的性能,与游戏中少有的控制手段,都会是令她大放异彩的门面,而这点也不难从角色的技能设计中看出。
首先,崔三娘的小技能可以分为三种类型——进攻、辅助、防守,三种F技能对应三种用途,可以轻松适应各种局面。不过,虽然被分为三种类型,却不代表着它们只能在各自的领域发挥威力。
比如F1作为进攻端的小技能,却同样可以提供一定的控制能力,并且释放距离极远,不仅可以远程骚扰,还可以近身连招,而控制住了对手,可不就是提升了你的输出。值得注意的是,近身F1的释放时机,需要瞄准敌人身下的高亮提示范围。
而F2则是《永劫无间》目前技能池中少有的阵法型技能,既可以作为抢占地形的辅助手段,又可以作为阻截对手后路的追击手段。F2在提供地形切割的同时,还能提供不小的复数控制,在团队赛中将会发挥无与伦比的威力。
最后是防守端的F3,这个技能可以为崔三娘提供一段后撤,并在身前留下陷阱。乍看之下这是兼顾了机动性与辅助性的顶级技能,但在实际使用中就会发现,位移本身没有无敌帧,实用性也就大打折扣,游戏中的表现远不如F1与F2。

从小技能的设计中,我们不难看出崔三娘是偏向于功能性的角色,而玩家要做的,则是利用其功能性来完善自己的进攻端与防守端。
举个例子,你可以使用任意控制手段来打断敌人的持续施法,或者在团战中将地形切割,来让敌方部队的后勤人员无所遁形,为己方的输出位提供更有利的输出环境。这几点,都可以从崔三娘的三个大招中看出,不管是V2还是V3,都是能对敌方部队进行整体干扰的超大范围控制,并且距离达到了惊人的17米,作为战场型角色可谓是再合适不过。
值得一提的是,崔三娘作为掌控海洋之力的角色,其大招的优先级极高,V1和V2的洋流都可以穿过特木尔的风之牢笼,打断妖刀姬的大招,甚至在洋流命中燎原状态的济沧海时,还将会直接熄灭济沧海身上的火焰,在如此多的角色互动之下,胡桃法阵自不必多说,也会被水元素直接引爆,击飞法阵中的一切敌方目标。

既能干扰,又能进攻,还善于防守,崔三娘的万金油是这段时间《永劫无间》的玩家们皆有体会的,如此出众的能力让她能胜任任何体系,但这绝不是说崔三娘已经强到了破坏平衡。
实际上,崔三娘的目前的表现虽说较为万金油,但其更突出的表现在于防守反击,而过长的施法前摇导致以崔三娘为核心的团队,往往无法兼顾主动开团的能力,所以在实战中新角色也有无法避免的短板,而这短板也正是其他旧角色的突破口。
目前游戏环境内,以主动进攻的阵营与擅长防守的崔三娘相互对立,形成了掎角之势,正在为游戏环境带来瞬息莫测的变化。

除了新角色对玩法的冲击以外,本次版本另一大亮眼的更新要数功能性内容更新和武器内容更新。
在新版本中,玩家用来练习连段的训练房可以重置对手,并且新增了“怒气回复”,社交方面增加了好友的备注功能,游戏内增添了天花板的交互选项,以此避免角色接触天花板时的误触,来达到更精确输入的目的。
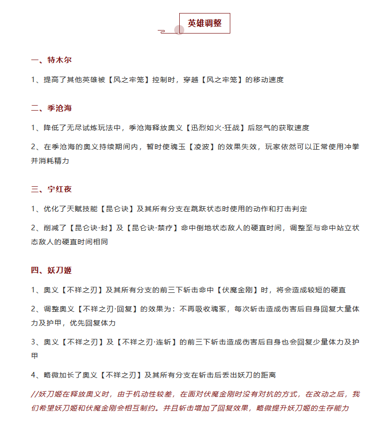
角色方面的调整,比较引人注目的是对特木尔的增强,以及热门角色济沧海的优化调整,至于是加强还是削弱,还需要更多的对局样本来进一步考证,而妖刀姬的增强,则算是众望所归的调整。
相比角色的小改,《永劫无间》的武器方面则是在新版本中出现了极大的变化,尤其是“匕首”的大幅度增强,将会为新环境下的对抗内容注入一剂新势力,弓箭的削弱则会让游戏的白刃战变得更加重要,控制性角色、功能性角色将需要找到新的上位替代品,来弥补弓箭缺失的输出。
可以说无论从哪个角度来看,新版本的游戏环境都将是一个完全不同于以往的环境,新角色的投入,武器的大幅度改动,这都会让原本固化的游戏环境再次动荡起来。

而时装方面,新版本则更新了新角色的多套时装,以及全新的宝箱——浪潮宝箱,浪潮宝箱包含22件全新的商品,值得注意的是新宝箱不包含任何“良品”品质的道具,并且拥有保底机制,保底机制可以不限次数触发,十分良心。
全新的时装装扮,加之中秋活动的活动奖励,为每一位玩家都提供了大量的造型选择,在新版本中打造独一无二的角色,在新版本中取得更好的成绩。

《永劫无间》的全新版本,可以说是量大管饱,为本身就火热的游戏再添薪柴,其中囊括了全新的角色,角色的调整,武器的调整,以及饰品装扮的增添,居无遗漏地将玩家的日常,安排得明明白白。
不管是玩法内还是玩法外的变化,都足以让玩家钻研许久,每一项设置的优化都让游戏变得更加亲民一些。可以说此次新版本,是《永劫无间》再次向前的扎实一步,其对玩法的扩充与优化,无不是为了让玩家拥有更优秀的环境,更好的体验视角,以此来获得更优秀的游戏体验。
如果你是《永劫无间》的玩家,就一定会满意这次的版本更迭。